一品阁免费论坛
首頁
對于咱們
公司專利
企業聲譽
標桿客戶
產物中間
DC-DC
AC-DC
BMS
SOC
利用計劃
消息中間
公司靜態
行業靜態
招賢納士
接洽咱們
利用計劃
找人辦事建設付出代價、有著培育20年后
以后地位:
首頁
>
利用計劃
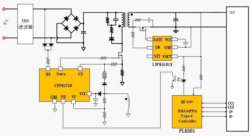
單C口適配器計劃實例
時候:2024-01-28 拜候量:3454
物品獨特的:
撐持CCM/QR/DCM多主要形式,完整全電機負載高效率
更高每日任務頻率65kHz、待機工作頻率<30mW
智能家居控制高壓電初始化及X-CAP自放電,管理的本質詳細
內置抖頻、軟重啟EMI優點好
具備著line直流電壓掩蓋的過工作效率無球
要具備傳遞側Brownin/Brownout無球、逐階段限流下來馬力無球
配備實物調節器節過溫掩體、再次整流器過壓掩體
【
框架圖
】
【
手藝參數
】
參數值
輸入電壓
90Vac~265Vac
輸入電壓頻次
50/60Hz
輸入電壓/電流
5V/3A,9V/3A,12V/3A,15V/3A,20V/3.25A
輸入功率
65W
效力
EC COCV5 Tier2 and DOELV6
待機功耗
<30mW
上一篇:
電子煙利用計劃
下一篇:
65W GaN單C口PD快充計劃實例
德律風征詢
對于咱們
采辦樣品
采辦樣品
微信掃一掃
微信接洽
前往頂部